黄色动漫
中文版
|
ENGLISH
黄色动漫
黄色动漫概况
黄色动漫简介
现任领导
机构设置
师资队伍
教授
副教授
讲师
助教
行政教务
硕士生导师
教学能手
教学工作
培养方案
课程建设
教材建设
教学改革
教学成果
科学研究
科研课题
科研团队
科研获奖
党建工会
党建工作
工会工作
英语学习
英语赛事
英语社团
学习资料
下载中心
联系我们
黄色动漫
>
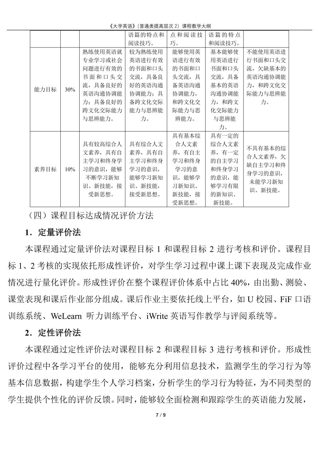
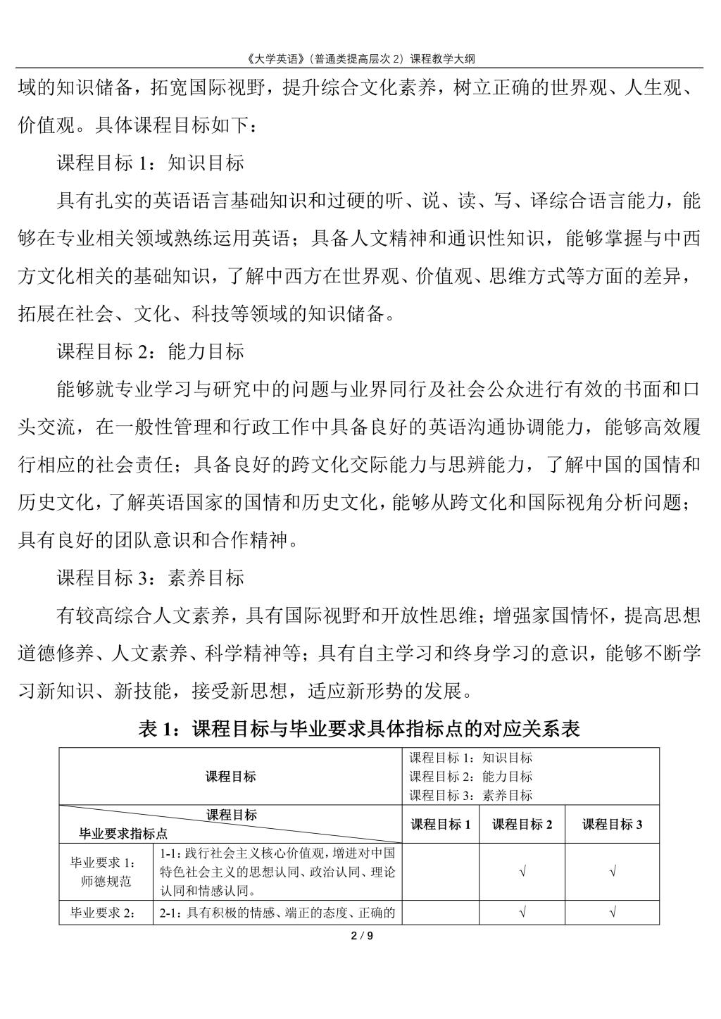
教学工作
>
培养方案
>
正文
大学英语(普通类提高层次2)课程教学大纲(2022版)
发布时间:2022-11-07
文章来源:
浏览次数:
关闭
打印
友情链接