黄色动漫
二级教代会工作指导手册
目 录
1、学校教职工代表大会规定(教育部32号令) …………………1
2、工会基层组织选举工作暂行条例(全总规定)…………………7
3、山东省实施《学校教职工代表大会规定》办法 ………………11
4、黄色动漫
教职工代表大会实施办法 ………………………19
5、黄色动漫
二级教职工代表大会实施细则 ………………27
6、黄色动漫
二级教职工代表大会预报告表 …………………35
7、黄色动漫
二级教职工代表大会提案表 ……………………36
8、黄色动漫
二级教职工代表大会会议情况报告表 …………37
9、关于组织召开二级教职工代表大会的通知 ……………………38
10、黄色动漫
二级教职工代表大会筹备工作流程图…………39
11、黄色动漫
二级教职工代表大会召开流程图………………40
中华人民共和国教育部令
第32号
《学校教职工代表大会规定》已经2011年11月9日第34次部长办公会议审议通过,并经商中华全国总工会同意,现予发布,自2012年1月1日起施行。
教育部部长 袁贵仁
二○一一年十二月八日
学校教职工代表大会规定
第一章 总 则
第一条 为依法保障教职工参与学校民主管理和监督,完善现代学校制度,促进学校依法治校,依据教育法、教师法、工会法等法律,制定本规定。
第二条 本规定适用于中国境内公办的幼儿园和各级各类学校(以下统称学校)。
民办学校、中外合作办学机构参照本规定执行。
第三条 学校教职工代表大会(以下简称教职工代表大会)是教职工依法参与学校民主管理和监督的基本形式。
学校应当建立和完善教职工代表大会制度。
第四条 教职工代表大会应当高举中国特色社会主义伟大旗帜,以马克思列宁主义、毛泽东思想、邓小平理论和“三个代表”重要思想为指导,深入贯彻落实科学发展观,全面贯彻执行党的基本路线和教育方针,认真参与学校民主管理和监督。
第五条 教职工代表大会和教职工代表大会代表应当遵守国家法律法规,遵守学校规章制度,正确处理国家、学校、集体和教职工的利益关系。
第六条 教职工代表大会在中国共产党学校基层组织的领导下开展工作。教职工代表大会的组织原则是民主集中制。
第二章 职 权
第七条 教职工代表大会的职权是:
(一)听取学校章程草案的制定和修订情况报告,提出修改意见和建议;
(二)听取学校发展规划、教职工队伍建设、教育教学改革、校园建设以及其他重大改革和重大问题解决方案的报告,提出意见和建议;
(三)听取学校年度工作、财务工作、工会工作报告以及其他专项工作报告,提出意见和建议;
(四)讨论通过学校提出的与教职工利益直接相关的福利、校内分配实施方案以及相应的教职工聘任、考核、奖惩办法;
(五)审议学校上一届(次)教职工代表大会提案的办理情况报告;
(六)按照有关工作规定和安排评议学校领导干部;
(七)通过多种方式对学校工作提出意见和建议,监督学校章程、规章制度和决策的落实,提出整改意见和建议;
(八)讨论法律法规规章规定的以及学校与学校工会商定的其他事项。
教职工代表大会的意见和建议,以会议决议的方式做出。
第八条 学校应当建立健全沟通机制,全面听取教职工代表大会提出的意见和建议,并合理吸收采纳;不能吸收采纳的,应当做出说明。
第三章 教职工代表大会代表
第九条 凡与学校签订聘任聘用合同、具有聘任聘用关系的教职工,均可当选为教职工代表大会代表。
教职工代表大会代表占全体教职工的比例,由地方省级教育等部门确定;地方省级教育等部门没有确定的,由学校自主确定。
第十条 教职工代表大会代表以学院、系(所、年级)、室(组)等为单位,由教职工直接选举产生。
教职工代表大会代表可以按照选举单位组成代表团(组),并推选出团(组)长。
第十一条 教职工代表大会代表以教师为主体,教师代表不得低于代表总数的60%,并应当根据学校实际,保证一定比例的青年教师和女教师代表。民族地区的学校和民族学校,少数民族代表应当占有一定比例。
教职工代表大会代表接受选举单位教职工的监督。
第十二条 教职工代表大会代表实行任期制,任期3年或5年,可以连选连任。
选举、更换和撤换教职工代表大会代表的程序,由学校根据相关规定,并结合本校实际予以明确规定。
第十三条 教职工代表大会代表享有以下权利:
(一)在教职工代表大会上享有选举权、被选举权和表决权;
(二)在教职工代表大会上充分发表意见和建议;
(三)提出提案并对提案办理情况进行询问和监督;
(四)就学校工作向学校领导和学校有关机构反映教职工的意见和要求;
(五)因履行职责受到压制、阻挠或者打击报复时,向有关部门提出申诉和控告。
第十四条 教职工代表大会代表应当履行以下义务:
(一)努力学习并认真执行党的路线方针政策、国家的法律法规、党和国家关于教育改革发展的方针政策,不断提高思想政治素质和参与民主管理的能力;
(二)积极参加教职工代表大会的活动,认真宣传、贯彻教职工代表大会决议,完成教职工代表大会交给的任务;
(三)办事公正,为人正派,密切联系教职工群众,如实反映群众的意见和要求;
(四)及时向本部门教职工通报参加教职工代表大会活动和履行职责的情况,接受评议监督;
(五)自觉遵守学校的规章制度和职业道德,提高业务水平,做好本职工作。
第四章 组织规则
第十五条 有教职工80人以上的学校,应当建立教职工代表大会制度;不足80人的学校,建立由全体教职工直接参加的教职工大会制度。
学校根据实际情况,可在其内部单位建立教职工代表大会制度或者教职工大会制度,在该范围内行使相应的职权。
教职工大会制度的性质、领导关系、组织制度、运行规则等,与教职工代表大会制度相同。
第十六条 学校应当遵守教职工代表大会的组织规则,定期召开教职工代表大会,支持教职工代表大会的活动。
第十七条 教职工代表大会每学年至少召开一次。
遇有重大事项,经学校、学校工会或1/3以上教职工代表大会代表提议,可以临时召开教职工代表大会。
第十八条 教职工代表大会每3年或5年为一届。期满应当进行换届选举。
第十九条 教职工代表大会须有2/3以上教职工代表大会代表出席。
教职工代表大会根据需要可以邀请离退休教职工等非教职工代表大会代表,作为特邀或列席代表参加会议。特邀或列席代表在教职工代表大会上不具有选举权、被选举权和表决权。
第二十条 教职工代表大会的议题,应当根据学校的中心工作、教职工的普遍要求,由学校工会提交学校研究确定,并提请教职工代表大会表决通过。
第二十一条 教职工代表大会的选举和表决,须经教职工代表大会代表总数半数以上通过方为有效。
第二十二条 教职工代表大会在教职工代表大会代表中推选人员,组成主席团主持会议。
主席团应当由学校各方面人员组成,其中包括学校、学校工会主要领导,教师代表应占多数。
第二十三条 教职工代表大会可根据实际情况和需要设立若干专门委员会(工作小组),完成教职工代表大会交办的有关任务。专门委员会(工作小组)对教职工代表大会负责。
第二十四条 教职工代表大会根据实际情况和需要,可以在教职工代表大会代表中选举产生执行委员会。执行委员会中,教师代表应占多数。
教职工代表大会闭会期间,遇有急需解决的重要问题,可由执行委员会联系有关专门委员会(工作小组)与学校有关机构协商处理。其结果向下一次教职工代表大会报告。
第五章 工作机构
第二十五条 学校工会为教职工代表大会的工作机构。
第二十六条 学校工会承担以下与教职工代表大会相关的工作职责:
(一)做好教职工代表大会的筹备工作和会务工作,组织选举教职工代表大会代表,征集和整理提案,提出会议议题、方案和主席团建议人选;
(二)教职工代表大会闭会期间,组织传达贯彻教职工代表大会精神,督促检查教职工代表大会决议的落实,组织各代表团(组)及专门委员会(工作小组)的活动,主持召开教职工代表团(组)长、专门委员会(工作小组)负责人联席会议;
(三)组织教职工代表大会代表的培训,接受和处理教职工代表大会代表的建议和申诉;
(四)就学校民主管理工作向学校党组织汇报,与学校沟通;
(五)完成教职工代表大会委托的其他任务。
选举产生执行委员会的学校,其执行委员会根据教职工代表大会的授权,可承担前款有关职责。
第二十七条 学校应当为学校工会承担教职工代表大会工作机构的职责提供必要的工作条件和经费保障。
第六章 附 则
第二十八条 学校可以在其下属单位建立教职工代表大会制度,在该单位范围内实行民主管理和监督。
第二十九条 省、自治区、直辖市人民政府教育行政部门,可以与本地区有关组织联合制定本行政区域内学校教职工代表大会的相关规定。
有关学校根据本规定和所在地区的相关规定,可以制定相应的教职工代表大会或者教职工大会的实施办法。
第三十条 本规定自2012年1月1日起施行。1985年1月28日教育部、原中国教育工会印发的《高等学校教职工代表大会暂行条例》同时废止。
工会基层组织选举工作暂行条例
(1992年4月14日全国总工会第121次书记处会议通过)
第一章 总则
第一条 为完善基层工会民主选举制度,加强基层工会组织建设,根据《中国工会章程》的有关规定,特制定本暂行条例。
第二条 本条例所称工会基层组织,是指工厂、商店、农场、机关、学校和其他基层单位工会委员会。
第三条 基层工会委员会由会员大会或会员代表大会选举产生。工会委员会的主席、副主席,可以由会员大会或会员代表大会直接选举产生,也可以由基层工会委员会选举产生。
第四条 中国工会会员有选举权和被选举权。
第五条 选举应尊重和保障会员的民主权利,充分发扬民主,体现选举人的意志。
第六条 基层工会委员会选举的筹备工作由上届工会委员会负责。
第二章 委员和常务委员会名额
第七条 基层工会委员委员会名额,按会员人数确定:
25人以下者,设主席或组织员1人;
200人以下者,设委员3至7人;
201人至1000人者,设委员7至15人;
1001人至5000人者,设委员15至21人;
5001人至10000人者,设委员21至29人;
10000人以上者,委员最多不超过37人。
第八条 大型企事业单位基层工会委员会,经上级工会批准,可以设常务委员会,常务委员会由9至11人组成。
第三章 候选人的提出
第九条 基层工会委员会的委员,常务委员会委员和主席、副主席候选人,均应按照干部“四化”的标准,在能坚持党的“一个中心,两个基本点”的基本路线,热心工会工作,受到群众信赖的人员中选定。
第十条 基层工会委员会委员候选人的产生,均以工会小组或车间(科室)工会为单位提名,由上届委员会根据多数工会小组或车间(科室)工会的意见,提出建议名单,报经同级党委和上级工会审查同意后,提交会员大会或会员代表大会通过。基层工会委员会的常务委员会委员、主席、副主席候选人,可以由上届委员会根据所辖多数工会小组或车间(科室)工会的意见提出建议名单,报经同级党委和上级工会审查同意后提出;也可以由同级党委与上级工会协商提出建议名单,经工会小组或车间(科室)工会酝酿讨论后,由上届委员会根据多数工会小组或车间(科室)工会的意见提出。
第十一条 基层工会委员会的主席、副主席,在任职届期内应按规定完成岗位任职资格培训任务。凡无正当理由未按规定完成岗位任职资格培训任务的,一般不再提名为下届主席、副主席候选人。
第四章 选举的实施
第十二条 参加选举的人数为应到会人数的三分之二以上时,方可进行选举。选举可以直接采用候选人数多于应选人数的差额选举办法进行正式选举,也可以先采用差额选举办法进行预选产生候选人名单,然后进行正式选举。委员会委员和常务委员会委员的差额率分别为5%和10%。
第十三条 召开会员大会进行选举时,由上届委员会主持;不设委员会的基层工会进行选举时由上届工会主席或组织员主持。召开会员代表大会进行选举时,由大会主席团主持。大会主席团成员由上届工会委员会集中各代表团(组)的意见,提出建议名单,提交代表大会预备会议表决通过。召开基层工会委员会第一次全体会议选举常务委员会委员、主席、副主席时,由上届委员会大会主席团推荐一名新当选的工会委员会委员主持。
第十四条 选举前,选举单位工会组织或大会主席团应将候选人的名单、简历及有关情况向选举人介绍。
第十五条 选举设监票人,负责对选举全过程进行监督。
会员大会或会员代表大会选举的监票人由全体会员或各代表团(组)从不是候选人的会员或会员代表中推选,经会员大会或会员代表大会表决通过。
委员会选举的监票人,从非常务委员、主席、副主席候选人的委员中推选,经全体委员会议表决通过。
第十六条 选举一律采用无记名投票方式。选票上候选人的名单以姓氏笔划为序排列。
第十七条 选举人可以投赞成票或者不赞成票,也可以投弃权票。投不赞成票者可以另选他人第十八条 会员或会员代表在选举期间,如不能离开生产、工作岗位,可以在选举单位设立的流动票箱投票。
第十九条 选举收回的选票,等于或少于投票人数,选举有效;多于投票人数,选举无效,应重新选举。
每一选票所选人数等于或少于规定应候选人数的为有效票,多于规定应选人数的为废票。
第二十条 候选人获得应参加选举人的过半数选票时,始得当选。
获得过半数选票的候选人名额超过应选名额时,以得票多的当选。如遇票数相等不能确定当选人时,应就票数相等的候选人重新投票,得票多的当选。
当选人少于应选名额时,对不足的名额另行选举。如果接近应选名额,也可以由大会征得多数会员或会员代表的同意减少名额。
第二十一条 大会执行主席根据本条 例规定,宣布选举结果及选举是否有效。
第二十二条 选出的基层工会委员会委员、常务委员会委员、主席、副主席,按照《中国工会章程》的规定和干部管理权限,报有关党委和上级工会审批。
第五章 调动、罢免和补选
第二十三条 基层工会委员会主席、副主席,在任期内应保持相对稳定,如因工作确需调动时应征得本级工会委员会和上一级工会的同意。
第二十四条 经会员大会或会员代表大会民主测评和上级工会与干部主管部门考察,需撤换或罢免工会领导人时,须按全国总工会《关于基层工会会员代表大会代表实行常任制的若干暂行规定》执行。
第二十五条 基层工会主席因工作调动或其它原因空缺时,应及时按照民主程序进行补选、补选前征得同级党委和上级工会的同意,可暂由一名副主席或委员代理主席职务,代理时间不得超过半年。
第六章 经费审查委员会
第二十六条 经费审查委员会委员名额一般为3至7人。经费审查委员设主任委员1人,必要时也可设副主任委员1人。
第二十七条 经费审查委员会由会员大会或会员代表大会选举产生。主任委员、副主任委员由经费审查委员会推选产生。
第二十八条 经费审查委员会及其主任委员、副主任委员的选举结果,与基层工会委员会选举结果同时报上级工会审批。
第七章 附则
第二十九条 本条例自发布之日起实行,过去有关规定与本条例不一致的,以本条例为准。
第三十条 本条例原则适用于外商投资企业、私营企业工会。
第三十一条 本条例由全国总工会组织部负责解释。
山东省教育厅
关于印发《山东省实施〈学校教职工
代表大会规定〉办法》的通知
各市教育局,各高等学校:
为贯彻落实教育部《学校教职工代表大会规定》,加强学校教代会制度建设,规范学校教代会工作,现将《山东省实施〈学校教职工代表大会规定〉办法》印发给你们,请认真贯彻执行。
山东省教育厅
2013年10月18日
山东省实施《学校教职工代表大会规定》办法
第一条 为依法保障教职工参与学校民主管理和监督,完善现代学校制度,促进学校依法治校,根据教育法、教师法、工会法、《学校教职工代表大会规定》(教育部令第32号)等法律法规,结合本省实际情况,制定本办法。
第二条 本办法适用于本省行政区域内的幼儿园和各级各类学校(以下统称学校)。
第三条 学校教职工代表大会(以下简称教代会)是教职工依法参与学校民主管理和监督的基本形式和制度,是学校管理体制的重要组成部分。
第四条 教代会应当高举中国特色社会主义伟大旗帜,以马克思列宁主义、毛泽东思想、邓小平理论、“三个代表”重要思想和科学发展观为指导,全面贯彻执行党的基本路线和教育方针,依法参与学校民主管理和监督,认真履行教代会各项职能。
第五条 教代会和教代会代表应当遵守国家法律法规,遵守学校规章制度,正确处理国家、集体、学校和教职工的利益关系。
第六条 教代会在中国共产党学校基层组织的领导下开展工作。教代会的组织原则是民主集中制。
第七条 学校应当建立健全教代会制度,支持教代会依法开展工作、履行职能。
第八条 教代会的职权是:
(一)听取学校章程的制定和修订情况报告,提出修改意见和建议;
(二)听取学校发展规划、年度工作、财务工作、教职工队伍建设、教育教学改革、校园建设以及其他重大改革和重大问题解决方案的报告,提出意见和建议;
(三)讨论通过教职工福利、校内分配实施方案和教职工聘任、考核、奖惩办法以及与教职工利益直接相关的重要规章制度;
(四)在学校党组织领导下,民主评议学校领导干部;
(五)监督学校章程、规章制度和决策的执行落实,提出整改意见和建议;
(六)讨论法律法规规章规定的,以及学校与学校工会商定的其他事项;
(七)审议学校上一届(次)教代会提案办理情况报告;
教代会的意见和建议,以会议决议的方式做出。
第九条 学校应当建立健全沟通机制,全面听取教代会提出的意见和建议,并合理吸收采纳;不能吸收采纳的,应当作出说明。
第十条 凡与学校签订聘任聘用合同、具有聘任聘用关系的教职工,均可当选为教代会代表。
教代会代表占全体教职工的比例,根据学校规模和实际情况由学校自行确定。
第十一条 教代会代表以学院(部)、系(所)、年级、教研室(组)等为单位,由选举单位教职工直接选举产生。
教代会代表按照选举单位组成代表团(组),并由所在单位代表选举产生代表团(组)长。
第十二条 教代会代表以教师为主体,教师代表不得低于代表总数的60%。
教代会代表应当具有广泛的代表性,应包括学校党政、群团组织、相关部门主要领导和学校各方面人员,保证一定比例的青年教师和女教师代表,工勤人员代表应当占一定比例。
教代会代表接受选举单位教职工的监督。
第十三条 教代会代表实行任期制,任期3年或5年,可以连选连任。
教代会代表的条件以及代表选举、更换和撤换的程序,由学校根据相关规定,结合本校实际予以明确规定。
第十四条 教代会代表享有以下权利:
(一)在教代会上享有选举权、被选举权和表决权;
(二)在教代会上充分发表意见和建议;
(三)提出提案并对提案办理情况进行询问和监督;
(四)向学校领导和学校有关机构反映教职工的意见和要求;
(五)因履行职责受到压制、阻挠或打击报复时,向有关部门提出申诉和控告。
第十五条 教代会代表应当履行以下义务:
(一)努力学习并认真执行党的路线方针政策、国家的法律法规、党和国家关于教育改革发展的方针政策,不断提高思想政治素质和参与民主管理的能力;
(二)积极参加教代会的活动,认真宣传、贯彻教代会的决议,完成教代会交给的任务;
(三)办事公正,为人正派,密切联系教职工群众,如实反映群众的意见和要求;
(四)及时向本选举单位教职工通报参加教代会活动和履行代表职责的情况,接受评议监督;
(五)自觉遵守学校的规章制度和职业道德,提高业务水平,做好本职工作。
第十六条 教代会根据需要可以邀请部分离退休干部和教职工为特邀代表参加会议,邀请部分未当选的领导干部和教职工为列席代表参加会议。
特邀和列席代表由学校工会依据有关规定提名,广泛征求意见,提请学校党组织研究确认。特邀和列席代表不具有选举权、被选举权和表决权。
第十七条 学校应当建立和完善党委领导、行政支持、工会运作、教职工参与的教代会领导体制和工作机制。
第十八条 有教职工80人以上的学校,应当建立教职工代表大会制度;不足80人的学校,建立由全体教职工直接参加的教职工大会制度。
规模较大、内部单位管理相对独立的学校,可以在其内部单位建立教职工代表大会制度或教职工大会制度(以下简称二级教代会),在该范围内行使相应的职权。
规模较小的农村幼儿园、中小学,可以乡镇中心幼儿园、中心小学和中心初中为单位,建立教职工代表大会制度或教职工大会制度。
学校教职工大会制度、二级教代会制度和二级教职工大会制度的性质、领导关系、组织制度、运行规则等,与学校教代会制度相同。
第十九条 学校教代会每学年至少召开一次。
遇有重大事项,经学校、学校工会或1/3以上教代会代表提议,可以临时召开教代会。
第二十条 教代会每3年或5年为一届。期满应当进行换届选举。
第二十一条 召开教代会须有2/3以上代表出席。
第二十二条 学校教代会一般由预备会议和正式会议两部分组成。
预备会议主要任务是报告大会筹备工作,选举产生大会主席团,通过代表资格审查报告和大会议题、议程,决定大会其他有关事项。
正式会议主要任务是听取工作报告、讨论审议工作报告和相关事项、处理提案、评议干部、大会发言、选举表决和形成决议。
第二十三条 教代会的议题应当根据学校的中心工作和教职工的普遍要求,由学校工会提出,经学校党组织研究确定,并提请教代会预备会议表决通过。
第二十四条 教代会的选举和表决采用无记名投票或者举手方式进行。涉及教职工切身利益等重大事项表决和重要选举事项应采用无记名投票方式。选举和表决须经教代会代表总数半数以上通过方为有效。
第二十五条 教代会组成主席团主持会议。
主席团成员应当是教代会正式代表,由学校各方面人员组成,包括学校党政和学校工会主要领导,教师代表应占多数。
主席团成员建议名单由学校工会根据有关规定提名,经学校党组织同意后由教代会预备会议选举产生。
主席团实行集体领导,主持会议、讨论决定会议重要事项。
教代会可以根据学校实际和需要设立常设主席团,主持会议和闭会期间的工作,讨论决定重要事项。
第二十六条 教代会可以根据学校实际和需要设立若干专门委员会(工作小组),组织开展教代会专项工作和活动,完成教代会交办的有关工作和任务。专门委员会(工作小组)负责人由教代会代表担任。专门委员会(工作小组)对教代会负责。
第二十七条 教代会应当建立闭会期间的工作机制。
教代会闭会期间遇有急需解决的重要问题,由学校工会主持召开教代会代表团(组)和专门委员会(工作小组)负责人联席会议,邀请学校有关部门负责人参加,研究协商,提出处理意见。处理结果向下一次教代会报告。
第二十八条 学校工会为教代会的工作机构。
第二十九条 学校工会承担以下与教代会相关的工作职责:
(一)做好教代会的筹备工作和会务工作,组织选举教代会代表,征集和整理提案,提出会议议题、方案和主席团建议人选;
(二)教代会闭会期间,组织传达贯彻教代会精神,督促教代会决议的落实,组织教代会各代表团(组)及专门委员会(工作小组)的活动,主持召开教代会代表团(组)长、专门委员会(工作小组)负责人联席会议;
(三)组织教代会代表的培训,接受和处理教代会代表的意见和申诉;
(四)就学校民主管理工作向学校党组织汇报,与学校沟通;
(五)完成教代会委托的其他任务。
第三十条 学校应当为学校工会承担教代会工作机构的职责提供必要的工作条件和经费保障。
第三十一条 学校应当遵守教代会组织规则和相关规定,定期开会,按时换届,规范履行程序。
第三十二条 学校教代会工作接受上级工会的指导,教代会换届,会前应向上级工会报告,会后应向上级工会备案。
第三十三条 中小学教代会工作应当纳入当地教育综合督导范畴,接受教育督导机构的监督和指导。
第三十四条 教代会工作应当纳入民办学校年检范畴,加强监督检查。
第三十五条 学校可以在其下属单位建立教代会制度,在该单位范围内实行民主管理和监督。
第三十六条 学校可以根据本实施办法,结合实际,制定具体的实施办法和实施细则。
第三十七条 本办法自2013年12月1日起施行,有效期至2018年11月30日。
山东省教育厅办公室 2013年10月18日印发
曲师大委字〔2014〕23号
中共黄色动漫
委员会关于印发
《黄色动漫
教职工代表大会实施办法》的通知
各党总支,党委各部门:
《黄色动漫
教职工代表大会实施办法》已经学校第九届教代会第五次全会议审议通过,校党委研究决定,现印发给你们,请认真遵照执行。
中共黄色动漫
委员会
2014年6月27日
黄色动漫
教职工代表大会实施办法
第一章 总 则
第一条 为依法保障教职工参与学校民主管理和监督,完善现代学校制度,促进学校依法治校,根据教育部《学校教职工代表大会规定》和《山东省实施<学校教职工代表大会规定>办法》,结合我校实际,制定本办法。
第二条 学校教职工代表大会(以下简称教职工代表大会)是教职工依法参与学校民主管理和监督的基本形式。
学校应当坚持和完善教职工代表大会制度。
第三条 教职工代表大会应当高举中国特色社会主义伟大旗帜,以马克思列宁主义、毛泽东思想、邓小平理论、“三个代表”重要思想和科学发展观为指导,全面贯彻落实党的十八大精神,深入贯彻执行党的基本路线和教育方针,认真参与学校民主管理和监督。
第四条 教职工代表大会和教职工代表大会代表应当遵守国家法律法规,遵守学校规章制度,正确处理国家、学校、集体和教职工的利益关系。
第五条 教职工代表大会在学校党委的领导下开展工作。
第六条 教职工代表大会的组织原则是民主集中制。
第二章 职 权
第七条 教职工代表大会的职权是:
(一)听取学校章程草案的制定和修订情况报告,提出修改意见和建议;
(二)听取学校发展规划、教职工队伍建设、教育教学改革、校园建设以及其他重大改革和重大问题解决方案的报告,提出意见和建议;
(三)听取学校年度工作、财务工作、工会工作报告以及其他专项工作报告,提出意见和建议;
(四)讨论通过学校提出的与教职工利益直接相关的福利、校内分配实施方案以及相应的教职工聘任、考核、奖惩办法;
(五)审议学校上一届(次)教职工代表大会提案的办理情况报告;
(六)在学校党组织领导下,民主评议学校领导干部;
(七)通过多种方式对学校工作提出意见和建议,监督学校章程、规章制度和决策的落实,提出整改意见和建议;
(八)讨论法律法规规章规定的以及学校与学校工会商定的其他事项。
教职工代表大会的意见和建议,以会议决议的方式做出。
第八条 学校应当建立健全沟通机制,全面听取教职工代表大会提出的意见和建议,并合理吸收采纳;不能吸收采纳的,应当做出说明。
第三章 教职工代表大会代表
第九条 凡与学校签订聘任聘用合同、具有聘任聘用关系的教职工,均可当选为教职工代表大会代表。
教职工代表大会代表占全体教职工的比例为10%左右。
第十条 教职工代表大会代表以分工会为单位,由教职工直接选举产生。
第十一条 教职工代表大会代表以教师为主体,教师代表不得低于代表总数的60%,根据学校实际,保证一定比例的青年教师和女教师代表。
教职工代表大会代表接受选举单位教职工的监督。
第十二条 教职工代表大会代表实行任期制,任期3年或5年,可以连选连任。
教职工代表大会代表受选举单位教职工的监督,如出现下列情况予以更换和撤换:违法犯罪,受到刑事处分;长期出国、借调、病假、事假以及经常无故不参加教职工代表大会,不能认真履行代表职责。代表资格不受校内工作调动的影响,如调离学校或退休,其代表资格自动终止。代表出现缺额,由原选举单位按规定程序予以补选。
第十三条 教职工代表大会代表享有以下权利:
(一)在教职工代表大会上享有选举权、被选举权和表决权;
(二)在教职工代表大会上充分发表意见和建议;
(三)提出提案并对提案办理情况进行询问和监督;
(四)就学校工作向学校领导和学校有关机构反映教职工的意见和要求;
(五)因履行职责受到压制、阻挠或者打击报复时,向有关部门提出申诉和控告。
第十四条 教职工代表大会代表应当履行以下义务:
(一)努力学习并认真执行党的路线方针政策、国家的法律法规、党和国家关于教育改革发展的方针政策,不断提高思想政治素质和参与民主管理的能力;
(二)积极参加教职工代表大会的活动,认真宣传、贯彻教职工代表大会决议,完成教职工代表大会交给的任务;
(三)办事公正,为人正派,密切联系教职工群众,如实反映群众的意见和要求;
(四)及时向本部门教职工通报参加教职工代表大会活动和履行职责的情况,接受评议监督;
(五)自觉遵守学校的规章制度和职业道德,提高业务水平,做好本职工作。
第四章 组织规则
第十五条 学校教职工代表大会每学年至少召开一次。遇有重大事项,经学校、学校工会或1/3以上教职工代表大会代表提议,可以临时召开教职工代表大会。
第十六条 教职工代表大会每3年或5年为一届。期满应当进行换届选举。
第十七条 教职工代表大会须有2/3以上教职工代表大会代表出席。
第十八条 教职工代表大会根据需要可以邀请离退休教职工等非教职工代表大会代表,作为特邀或列席代表参加会议。特邀或列席代表在教职工代表大会上不具有选举权、被选举权和表决权。
第十九条 教职工代表大会一般由预备会议和正式会议两部分组成。
第二十条 教职工代表大会的议题,应当根据学校的中心工作、教职工的普遍要求,由学校工会提交学校研究确定,并提请教职工代表大会预备会议表决通过。
第二十一条 教职工代表大会的选举和表决采用无记名投票或者举手方式进行,重大事项表决和重要选举应采用无记名投票方式。选举和表决须经教职工代表大会代表总数半数以上通过方为有效。
第二十二条 教职工代表大会在教职工代表大会代表中推选人员,组成常设主席团,主持会议和闭会期间的工作,讨论决定重要事项。
主席团应当由学校各方面人员组成,其中包括学校党政和学校工会主要领导,教师代表应占多数。主席团成员名单应由学校工会提名,学校党委审核,教职工代表大会预备会议通过。
第二十三条 教职工代表大会可根据实际情况和需要设立若干专门委员会,完成教职工代表大会交办的有关任务。专门委员会对教职工代表大会负责。
第二十四条 教职工代表大会闭会期间,遇有急需解决的重要问题,由学校工会联系有关专门委员会与学校有关机构协商处理。其结果向下一次教职工代表大会报告。
第五章 工作机构
第二十五条 学校工会为教职工代表大会的工作机构。
第二十六条 学校工会承担以下与教职工代表大会相关的工作职责:
(一)做好教职工代表大会的筹备工作和会务工作,组织选举教职工代表大会代表,征集和整理提案,提出会议议题、方案和主席团建议人选;
(二)教职工代表大会闭会期间,组织传达贯彻教职工代表大会精神,督促检查教职工代表大会决议的落实,组织各代表团及专门委员会的活动,主持召开教职工代表团长、专门委员会负责人联席会议;
(三)组织教职工代表大会代表的培训,接受和处理教职工代表大会代表的建议和申诉;
(四)就学校民主管理工作向学校党组织汇报,与学校沟通;
(五)完成教职工代表大会委托的其他任务。
第二十七条 学校应当为学校工会承担教职工代表大会工作机构的职责提供必要的工作条件和经费保障。
第六章 附 则
第二十八条 学校教职工代表大会接受上级工会的指导。凡是换届会议,会前须向上级工会报告,会后要向上级工会备案。
第二十九条 本办法自学校教职工代表大会通过之日起施行。2001年 6月 23日黄色动漫
第七届教职工代表大会暨第六届工会会员代表大会第一次会议通过的《黄色动漫
教职工代表大会实施细则》同时废止。
黄色动漫
二级教职工代表大会实施细则
(黄色动漫
第十届教代会暨第九届工代会第二次会议通过)
第一章 总 则
第一条 为贯彻落实《黄色动漫
教职工代表大会实施办法》,加强我校二级教职工代表大会建设的制度化、规范化、程序化,依法保障教职工参与本单位民主管理,促进学校依法治校,结合我校实际情况,特修订《黄色动漫
二级教职工代表大会实施细则》(2006年4月30日第八届教代会通过)。
第二条 各教学、行政、后勤以及附属学校等单位召开的教职工代表大会或教职工大会称为二级教职工代表大会(以下简称二级教代会)。二级教代会是本单位管理体制的重要组成部分,是教职工依法参与本单位民主管理和监督的基本形式。
第三条 二级教代会在单位党组织的领导下开展工作。组织原则是民主集中制。
第四条 二级教代会每3年为一届,一般情况下每年召开一次。期满应当进行换届选举。遇有特殊情况,经单位党组织批准可提前或推迟召开。
第二章 职 权
第五条 二级教代会的职权:
(一)听取本单位行政工作报告、经费预决算以及其他专项工作报告,提出意见和建议;
(二)听取单位发展规划、年度工作计划、师资队伍建设、教育教学改革方案以及其他重大改革和重大问题解决方案的报告,提出意见和建议;
(三)讨论通过单位提出的与教职工利益直接相关的福利、津贴分配方案以及教职工聘任、考核、奖惩办法;
(四)审议单位上一届(次)教职工代表大会提案的办理情况报告;
(五)在单位党组织领导下,按照有关工作规定评议本单位干部;
(六)通过多种方式对单位工作提出意见和建议,监督单位规章制度和决策的落实,提出整改意见和建议;
(七)讨论本单位规章规定的以及单位与分工会商定的其他事项。
二级教代会的意见和建议,以会议决议的方式做出。
第六条 各单位应当建立健全沟通机制,全面听取二级教代会提出的意见和建议,并合理吸收采纳;不能吸收采纳的,应当作出说明。
第三章 代表的产生
第七条 教职工总数在50人以上的单位,建立教职工代表大会制度;不足50人的单位,建立由全体教职工直接参加的教职工大会制度。
第八条 凡与学校签订聘任聘用合同、具有聘任聘用关系的教职工,均可当选为二级教职工代表大会代表。
第九条 代表人数一般为本单位总人数的40%—60%。代表实行常任制,届满可连选连任。
第十条 代表要体现代表性和群众性。教学单位教师代表不得少于代表总数的60%,其中具有高级职称的代表不得少于代表总数的50%;女教职工、青年教职工、民主党派成员应保证占一定比例。
第十一条 单位党、政、工、团主要负责人一般应选为代表。学校教代会代表为当然代表参加会议(不占单位比例名额)。
第十二条 代表以工会小组或系(教研室)为单位,由教职工直接选举产生,候选人获得应参加选举人员过半数选票方能当选。代表经资格审查确认有效后,予以公布。
第十三条 代表条件:
(一)坚持党的基本路线,拥护党的方针、政策,忠诚党的教育事业;
(二)关心学校及本单位教学、教育改革和发展,积极参与民主管理,有较强的参政议事能力;
(三)作风正派,密切联系教职工,正确反映教职工的意见和要求,在教职工中有一定的威信;
(四)坚持原则,顾全大局,正确行使代表的权利;
(五)代表的年龄一般要求退休前能任满一届。
第十四条 代表受选举单位教职工的监督,可以依照规定的程序补选、更换或撤换,条件和程序与选举代表相同。
第十五条 根据需要可设列席代表和特邀代表。由分工会提名,经二级教代会筹备领导小组讨论决定。
第十六条 列席代表一般是正式代表之外的本单位在职干部以及系、所、室、中心等单位的主要负责人和代表性的教职工,特邀代表一般是本单位退(离)休教职工和在本单位工作的人大代表、政协委员、知名人士以及民主党派主要负责人。
第十七条 列席代表和特邀代表没有表决权、选举权和被选举权。
第四章 代表权利与义务
第十八条 二级教代会代表享有以下权利:
(一)在二级教代会上享有选举权、被选举权和表决权;
(二)在二级教代会上充分发表意见和建议;
(三)提出提案并对提案办理情况进行询问和监督;
(四)就单位工作反映教职工的意见和要求;
(五)因履行职责受到压制、阻挠或者打击报复时,向有关部门提出申诉和控告。
第十九条 二级教代会代表应当履行以下义务:
(一)努力学习并认真执行党的路线方针政策、国家的法律法规、党和国家关于教育改革发展的方针政策,不断提高思想政治素质和参与民主管理的能力;
(二)积极参加教职工代表大会的活动,贯彻教职工代表大会决议,完成教职工代表大会交给的任务;
(三)办事公正,为人正派,密切联系教职工群众,如实反映群众的意见和要求;
(四)及时向教职工通报参加教职工代表大会活动和履行职责的情况,接受评议监督;
(五)自觉遵守国家法律、学校和单位的规章制度和职业道德,提高业务水平,做好本职工作。
第二十条 代表在本单位内部调动,其代表资格予以保留。代表调离本单位或退休,代表资格自行中止。
第二十一条 代表连续两年不能参加教代会活动的,其代表资格一般不予保留。
第二十二条 代表有违法乱纪或严重失职行为者应撤销其代表资格。代表被开除公职的,其代表资格自开除之日即行停止。
第五章 会议的筹备
第二十三条 二级教代会一般由预备会议和正式会议两部分组成。
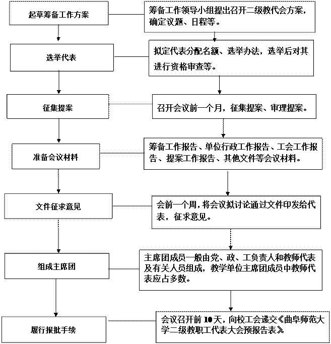
第二十四条 成立二级教代会筹备领导小组,全面负责会议筹备工作。筹备领导小组由基层单位党、政、工负责人组成,党组织负责人任组长、工会负责人任副组长,根据需要设立组织、秘书、提案、会务等工作小组。
第二十五条 组织组负责对代表进行资格审查并提出意见;秘书组负责起草会议文件;提案组负责征集、审理、督办提案;会务组负责组织会议。
第二十六条 起草筹备工作方案,提出会议议题,制定会议日程。二级教代会的议题,应当根据单位中心工作、教职工的普遍要求,由分工会提交单位党组织研究决定,并提请预备会议表决通过。
第二十七条 二级教代会召开之前,向单位党组织提交召开二级教代会请示报告,经同意后召开。
第二十八条 拟定代表、特邀代表、列席代表名额分配方案、各类代表比例,起草选举办法等。组织选举代表、补选代表、进行资格审查以及分组工作。
第二十九条 向全体代表征集提案,审理提案。
第三十条 准备单位行政工作报告和其它需提交会议讨论、审议、通过的文件。至少于会前一个周将这些报告和文件印发给代表,广泛征求意见。
第三十一条 制定民主评议干部方案。
第三十二条 组成主席团。主席团成员名单由分工会提名,单位党组织审核,提交二级教代会预备会议通过。
第三十三条 主席团成员一般由党、政、工负责人和教师代表及有关人员组成。教学单位主席团成员中教师代表应占多数。
第三十四条 主席团主要职责:主持会议,研究提交教代会讨论、通过和决定的事项,听取和综合代表对各项方案的审议意见,审议大会决议,主持大会期间选举、表决等事项,处理与大会有关的其它问题。
第三十五条 根据需要可以设置会议秘书长、副秘书长。
第三十六条 制定会议经费预算。
第三十七条 开展二级教代会的宣传发动工作。
第六章 提案工作
第三十八条 提案征集、审核、立案、追踪和反馈由提案工作小组负责。
第三十九条 征集时间。二级教代会召开前一个月发出征集提案通知,确定征集起止时间。
第四十条 征集内容。主要是围绕本单位教学、科研、管理、师资队伍建设、绩效工资、生活福利以及教职工普遍关注的其它重大问题等提出意见和建议。
第四十一条 格式。包含案名、案由、建议或措施三部分,要求一事一案,一般由一名代表提出,两名(含两名)以上代表附议,也可由代表组集体提出。
第四十二条 审核。审核提案是否属本单位的职权范围,是否符合党和国家的政策、法规,是否符合提案的格式要求。
第四十三条 立案。审核合格的提案,本单位有条件办理、又确实需要办理的,应当给予立案。属个人问题的提案,不予立案。
第四十四条 办理。立案的提案经本单位党组织负责人签署意见后送交承办科室或承办人。承办科室或承办人应对提案提出的问题在一个月内填写处理意见,并限期予以落实,届时不能落实的应说明原因。没有立案的提案,并作为一般性的建议予以回复。
第四十五条 追踪。对提案处理情况进行定期检查,向二级教代会汇报办理情况,直至最终落实。
第四十六条 反馈。提案办理结果必须及时通知提案人,同时将登记办结的提案表交本单位分工会存档备查。
第四十七条 提案的征集、立案、办理等情况应在下一次二级教代会上报告。
第七章 预备会议
第四十八条 预备会议由筹备领导小组主持,教代会代表参加。
第四十九条 预备会议主要议程:
(一)听取本次教代会筹备情况的报告。
(二)听取代表资格审查或代表增补情况的说明。
(三)通过二级教代会会议议题。
(四)通过主席团成员名单和秘书长、副秘书长名单。
(五)通过民主评议干部方案。
(六)通过大会其它事项。
第五十条 预备会议表决一般采取举手方式。
第八章 正式会议
第五十一条 二级教代会须在与会代表超过代表总数的三分之二时,方可宣布召开。
第五十二条 大会由执行主席主持。
第五十三条 二级教代会主要议程:
(一)听取本单位行政工作总结报告、经费预决算以及发展规划、年度工作计划、师资队伍建设、津贴分配方案等职权范围内的问题。
(二)听取提案办理和提案征集情况汇报。
(三)分组就会议报告、议案等进行讨论、审议。
(四)主席团听取各代表组汇报意见,审议要通过的报告、议案等决议。
(五)进行选举或对决议、决定等进行表决,宣布选举或表决结果。表决须获得全体正式代表过半数同意方为有效。
(六)按民主评议干部方案组织评议本单位干部。
第五十四条 大会表决根据需要,分别采取无记名投票或举手方式进行。
第五十五条 行政负责人对二级教代会职权范围内的决定有不同意见时,可以要求复议。
第五十六条 经二级教代会通过和决定的事项,非经二级教代会同意不得修改。
第九章 工作机构
第五十七条 各单位分工会是二级教代会的工作机构,负责教代会的日常工作。
第五十八条 分工会主要职责是:
(一)做好二级教代会的筹备和会务工作,组织选举代表,征集和整理提案,提出会议议题、方案和主席团建议人选;
(二)二级教代会闭会期间,传达贯彻会议精神,督促检查教职工代表大会决议的落实;
(三)管理二级教代会档案。
(四)组织二级教代会代表的培训,接受和处理二级教代会代表的建议和申诉;
(五)就单位民主管理工作向党政汇报、沟通;
(六)完成二级教代会委托的其他任务。
第五十九条 二级教代会工作纳入各单位年度工作计划。
第六十条 二级教代会会议经费由单位行政开支,列入每年行政经费预算。
第十章 附 则
第六十一条 二级教代会接受学校工会的指导。凡是换届会议,会前须向学校工会报告,会后及时向学校工会备案。
第六十二条 本办法自学校教职工代表大会通过之日起实行。2006年 4月30日黄色动漫
第八届教职工代表大会通过的《黄色动漫
二级教职工代表大会实施细则》(校发〔2006〕33号)同时废止。
黄色动漫
二级教职工代表大会预报告表
单位:______________ 教职工人数: 年 月 日
二级教代会届次 |
|
开会 时间 |
预备会 |
|
上次教代会 召开时间 |
|
正式会 |
|
主席团常设否 |
|
征集提案否 |
|
两会合并与否 |
|
是否选举代表 |
|
正式代表人数 |
|
列席代表 人数 |
|
职能工作小组 |
|
其中一线教职工(教师) |
|
特邀代表 人数 |
|
会议 主要 议题 |
|
提交大会审议的文件及表决方式 |
提前送到代表手中时间 |
|
|
选举事项 |
|
二级分工会意见: 分工会主席签字: 年 月 日 |
党组织意见: 年 月 日 (章) |
校工会意见: 年 月 日 (章) |
|
|
|
|
|
|
|
|
|
|
|
|
|
|
|
说明:本表一式两份,于召开预备会前两周送学校工会。
黄色动漫
(二级单位名称)
第 届 次教职工代表大会提案表
提案人 |
|
科室 |
|
电话 |
|
附议人 |
|
科室 |
|
|
|
|
|
案名 |
|
提案内容 (一事一案一表一案) |
|
提案工作 委员会意见 |
本案经提案工作委员会研究,教代会主席团审定: 1.予以立案。建议由 承办,并于 年 月 日前完成办理与征求反馈意见工作后交提案工作委员会。 2.作为意见建议由 答复。并于 年 月 日前将答复情况征求提案人反馈意见后交提案工作委员会。 提案工作委员会主任:(签字) 年 月 日 |
提案办理情况 |
|
提案人 反馈意见 |
满意( ) ‚基本满意( ) ƒ不满意( ) 提案人:(签字) 年 月 日 |
黄色动漫
二级教职工代表大会
会议情况报告表
单位: 教职工人数: 年 月 日
教代会届次 |
|
开会 时间 |
|
是否代表大会 |
|
应到 (正式 代表) 人数 |
|
实到 (正式 代表) 人数 |
开幕 |
|
列席 代表 人数 |
|
特邀 代表 人数 |
|
闭幕 |
|
提案 情况 |
征集数 |
|
立案数 |
|
上次会议 提案落实 |
件,占 % |
立案 分类 情况 |
|
大会审议、通过、决定的文件及表决结果 |
|
大会选举事项及结果 |
|
报告 单位 意见 |
分工会意见: 分工会主席签字: 年 月 日 |
行政意见: 年 月 日(章) |
党组织意见: 年 月 日(章) |
|
|
|
|
|
|
|
|
|
|
|
|
|
|
|
说明:本表一份连同整理后的大会文件一套,于闭会后一周内,送校工会备案,电子版压缩发至邮箱[email protected]。
关于各分工会组织召开
二级单位教职工代表大会的通知
各二级单位分工会:
《黄色动漫
二级教职工代表大会实施细则》已经学校第十届教职工代表大会第二次会议通过,根据曲师大校字〔2016〕26号文的有关要求,凡是独立设置分工会的单位,应在2016年底至2017年初召开二级单位教职工代表大会(以下统称二级教代会),现将有关事项通知如下:
1. 二级教代会每3年为一届,每年应召开一次。
2. 2016年10月底,请各分工会填写二级教代会登记表(见附件),上报拟召开的时间、届次、议题。
3. 2016年11月上旬,请各分工会组织学习《黄色动漫
二级教职工代表大会实施细则》,了解掌握召开二级教代会的筹备工作、会议程序、提案征集与办理要求等事项。校工会将对此开展培训,给予具体工作指导。
4. 二级单位工会在同级党组织的领导下负责二级教代会的筹备组织工作。请各单位工会利用学年末、学年初的时间节点组织召开二级教代会,会议内容可以与单位工作年终总结会、年初工作动员会结合起来。校工会对二级教代会工作提供协助与指导。
5. 二级单位工会应提前20天向校工会递交黄色动漫
二级教职工代表大会预报告表;会后一周内应向校工会提交二级教代会召开情况的报告及会议审议通过的相关报告、文件、决议等材料。
6. 召开二级教代会将是评选先进工会与优秀教工之家的必要条件。
校工会
2016年9月26日
黄色动漫
二级教代会筹备工作流程图

黄色动漫
二级教代会召开流程图